看片网站-最新高清看片网站官方站

党建工作

PARTY

组织结构
党建动态
看片网站公告
学习园地
党建工作
信息战“疫” 丨 信息与电子工程学院主题党日活动
2020年03月03日 18:10 发布人:学工办 阅读次数:    

新型冠状病毒感染的肺炎疫情发生以来,全国同舟共济、众志成城,谱写了一曲曲动人的“战疫”之歌。浙江科技学院信息与电子工程学院党委高度重视,时刻关心疫情的发展状况,为坚决打赢防控疫情阻击战,充分发挥基层党组织战斗堡垒作用和学生党员的先锋模范作用,各学生支部党员积极行动,通过主题讨论、学习强国视频会议、录制视频等方式开展了一次特别的线上主题党日活动。


一、了解疫情动态

关注疫情的基础来自于可靠的信息来源。作为一名党员,更应该做到不信谣,不传谣。信息学院的学生党员们通过收看新闻联播或各省市的新闻发布会等权威渠道,了解可靠真实的疫情情况。

undefined


二、学习防疫要求

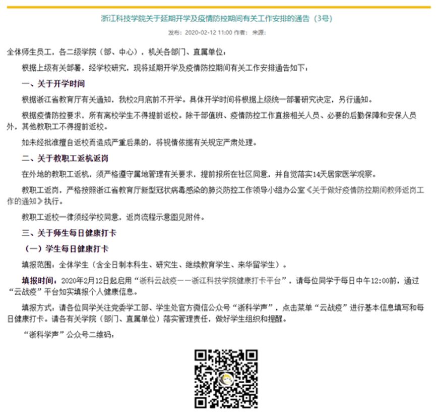
在各支部书记老师的带领下,各位党员同志学习了学校的相关文件,着重学习了浙江科技学院关于延期开学及疫情防控期间有关工作安排的通告。要重视在云战役上的每日健康打卡,主动在规定时间完成,并且遵守学校相关规定,不能提前返杭。虽然目前疫情的形式有所好转,但是我们不能有丝毫的松懈,在疫情结束之前,每一个人都不能掉以轻心。


三、展开线上讨论

各支部开展线上讨论,各位大学生党员结合近段时间的心得收获,纷纷袒露自己的心声,为抵抗和战胜这次来势汹汹的疫情献出自己的绵薄之力。通过线上讨论一系列疫情防控文件精神,对防控新冠肺炎的看法和注意事项,以及作为大学生党员在这次新冠肺炎疫情中能做些什么,让广大学生党员同志学习更多的关于新型肺炎病毒的防控知识,在这场疫情防控阻击战中做到不信谣、不传谣、不造谣,做好正确的舆论引导,运用学习的专业知识,为疫情防控出一份力,坚决打赢疫情防控阻击战!


四、向前线工作者致敬并宣誓

支部成员在支部书记的带领下,通过视频的方式向所有奋战在一线的医务工作者致敬,为武汉加油,为中国加油,祝福祖国早日战胜疫情!

信息学院的学生党员们承诺,疫情当前,作为党员应初心如磬,时刻谨记"疫情就是命令,防控就是责任”,时刻提醒自己使命在肩,在此带头表率,我们不信谣,不造谣,不传谣,发挥党员先锋模范作用,坚定信念,增进信心,与祖国同呼吸,共命运,坚决打赢疫情防控阻击战。


五、手写加油助力

支部党员通过手写加油纸条的方式为在一线抗击疫情的工作人员加油,同时,号召大家:全国疫情发展拐点尚未到来,湖北省和武汉市防控形势依然严峻复杂,仍需毫不放松做好疫情防控工作。


六、参与志愿活动

在众志成城抗击疫情的特殊时期,广大青年志愿者积极行动、迎难而上、勇担重任,用自己的方式为疫情防控贡献力量。其中很多放假在家的学子主动向家庭所在地的村委会、街道请缨,作为疫情防控志愿者,投身到属地返乡人员排查、属地公共秩序维护等防疫工作中。

undefined undefined

undefined


七、捐款助抗疫

对于我们来说,大部分的党员同志都是比较幸运的,我们都还是生活在比较安全的环境中。但是对于处在水深火热的患者和迎难而上的医护人员来说,他们所需要的医护储备和资金量是巨大的。有不少党员同学通过不同的平台渠道捐款,表达了对疫区人民的深情关怀,展现了共克时艰的坚定力量和必胜决心。


八、录制加油视频

支部党员认真录制为武汉加油的视频,向广大医护人员、民警官兵,所有战斗在一线的人们致敬。同时也希望所有同胞同心共力,以众志成城、共克时艰的强大力量,一起打赢这场疫情防控阻击战。

黑暗总会过去,黎明必将到来。相信通过大家的共同努力,一定能打赢这场没有硝烟的战争。武汉加油!中国加油!


打印此页